|
Getting your Trinity Audio player ready...
|
Ende des Jahres 2023 hatten fast 5,7 Millionen Menschen einen bewilligten Pflegegrad, gegenüber dem Jahr 2021 entspricht dies einem Anstieg von 15%. Laut aktueller Prognose steigt die Zahl bis zum Jahr 2035 auf rund 6,3 Millionen und bis zum 2055 auf rund 7,6 Millionen weiter an [6]. Nebenbei bemerkt: In der Vergangenheit wurden alle Prognosen von der Realität eingeholt und übertroffen. Und wie sieht es mit der Krankheitslast aus? In den nachkommenden jüngeren Generationen sinkt die Krankheitslast signifikant [9]. So hat sich in den Jahren zwischen 1991 bis 2019 die Zahl der jährlich neu gefüllten Zähne halbiert, die Zahl gezogener Zähne ist um ein Drittel und die Zahl der Wurzelbehandlungen fast um ein Viertel gesunken [8]. Demgegenüber ist die Krankheitslast bei den Menschen zwischen 75 und 100 Jahren hoch und bei Menschen mit Pflegebedarf in dieser Altersgruppe nochmals deutlich höher [10]. Bei Eintritt der Pflegebedürftigkeit nimmt die Inanspruchnahme zahnärztlicher Dienste ab [5,10] und gleichzeitig können diese Menschen die notwendigen Mundhygienemaßnahmen selbst oder auch zusammen mit ihrem Unterstützungsumfeld häufig nicht bedarfsgerecht aufrechterhalten (Abb. 1) [1,10].
LudwigAlterszahnmedizin: Konzepte?
Jede allgemeinzahnärztliche Praxis ist gut beraten, sich auf den demografischen Wandel und die sich verändernden Herausforderungen vorzubereiten, um den Patientinnen und Patienten eine bedarfsgerecht zahnärztliche Betreuung anbieten zu können. Was viele nicht wissen: Die aufsuchende Betreuung insbesondere vulnerabler Patienten gehört zum Versorgungsauftrag, das heißt, hier sind am Ende alle Zahnärztinnen und Zahnärzte mit einer Kassenzulassung gefordert [11]. War die Alterszahnmedizin vor 30 Jahren ein noch wenig beschriebenes Blatt, stehen heute einige bewährte Konzepte und Ideen für den Praxisalltag zur Verfügung. Auch wenn die zahnärztliche Approbationsordnung novelliert und die Alterszahnmedizin als Querschnittsfach aufgenommen wurde [2], ist die Kompetenz z.B. in der praktischen Ausgestaltung von Kooperationsverträgen mit stationären Pflegeeinrichtungen an den meisten Universitätsstandorten wenig bis gar nicht vorhanden, da die aufsuchende zahnärztliche Betreuung nicht selbstverständlich Bestandteil des Versorgungsalltags der Universitäten ist. Der Schwerpunkt der Ausbildung wird in der nächsten Zukunft theoretische Lerninhalte, flankiert von Famulaturen in niedergelassenen Praxen, fokussieren – dies jedoch sind erste wichtige Schritte. Erfreulicherweise engagieren sich einige Universitäten darüber hinaus zunehmend in der Versorgungsforschung. Damit wird eine weitere wichtige Brücke zwischen der Wissenschaft und dem Versorgungsalltag in den Praxen geschlagen. Einige Zahnärztekammern, Einzelinitiativen und auch die Deutsche Gesellschaft für Alterszahnmedizin e.V. (DGAZ) haben sich schon vor vielen Jahren auf den Weg gemacht, für die Zahnarztpraxen Best-Practice-Modelle zu entwickeln [3,4,12–14].
Konzept Baden-Württemberg
Das umfassendste, frei zugängliche Versorgungskonzept stellt die Landeszahnärztekammer Baden-Württemberg (LZK-BW) zur Verfügung. Ein eigens für die Belange der Geriatrischen und inklusiven Zahnmedizin eingerichteter Arbeitskreis entwickelt seit dem Jahr 2001 praxisorientierte Instrumente, Materialien und Fortbildungskonzepte. Qualitätsmerkmale in Baden-Württemberg sind zudem die seit 2007 bestellten regionalen zahnärztlichen Senioren- und Behindertenbeauftragten (SuB) als Ansprechpartner und Vermittler auf Kreisebene, die Zahnarztsuche mit einer Vielzahl barrierefreier Merkmale und ganz neu seit dem Jahr 2025 das Informations- und Beratungsportal „Zahnärztliche Infostelle für Menschen mit Behinderung und im Alter“ (ZIMBA) (Abb. 2). Die LZK-BW stellt zudem auf ihrer Homepage alle Instrumente und Materialien für die zahnärztliche Betreuung von Menschen mit Unterstützungsbedarf kostenfrei zur Verfügung. Nachfolgend werden diese Instrumente schlaglichtartig dargestellt.
Barrierefreiheit: der „gerostomatologische Wohlfühlfaktor“
Barrierefreiheit ist viel mehr als ein rollstuhlgerechter Parkplatz, ein schwellenloser Zugang zur Praxis oder eine behindertengerechte Toilette. Barrierefreiheit beginnt im Kopf (Abb. 3). Damit die zahnärztliche Betreuung und Behandlung pflegebedürftiger Menschen im Alltag gut gelingen können, sind u.a. Kenntnisse und Techniken in der Beziehungsgestaltung von Menschen mit Demenz (z.B. Validation) wichtig. Auch gilt es, Schluckstörungen nicht nur zu erkennen, sondern diese in der Behandlung entsprechend zu berücksichtigen, um die Aspirationsgefahr zu minimieren. Im Studium der Zahnmedizin, aber auch in der Aus- und Fortbildung der zahnmedizinischen Fachangestellten werden diese Fragen bis heute nicht selbstverständlich thematisiert. Daher hat die LZK-BW in Kooperation mit entsprechenden Expertinnen und Experten jeweils Hinweisblätter zur Beziehungsgestaltung bei Demenz und zu Schluckstörungen erarbeitet. Darüber hinaus gibt es viele weitere Hilfsmittel (Rampen, Treppensteighilfen, Lagerungs- und Transferhilfen, Lesebrillen, Speitrichter usw.), die den Praxisalltag für alle Beteiligten erleichtern – insgesamt spricht man auch vom sogenannten „gerostomatologischen Wohlfühlfaktor“ [13]. Seit 2016 können und sollen Zahnärzte selbst Transportscheine ausstellen. Grundlage ist dabei die Krankentransport-Richtlinie [7]. Die Lektüre der Richtlinie wirft für den Alltag in der Zahnarztpraxis jedoch eine Vielzahl von Fragen auf. Daher haben die Kassenzahnärztliche Vereinigung und die Landeszahnärztekammer Baden Württemberg in enger Abstimmung einen laienverständlichen Leitfaden mit Ausfüllbeispielen entwickelt.
Hinweise:
- Mit einem Lächeln auf den Lippen („gutes Gesicht“ [12]) gelingt vor allem bei Menschen mit Demenz die Behandlung besser.
- Ältere Menschen sind dankbar, wenn sie bewusst Zeit zum Schlucken und Nachschlucken bekommen – z.B. unmittelbar, bevor die Behandlung beginnt und auch immer wieder zwischendurch.
Flyer und Formulare: geräuscharme Kommunikation
Ob im Vorfeld der Behandlung eines neuen Patienten mit eingeschränkter Mobilität bzw. Kooperationsfähigkeit oder beim Einzug eines Menschen in eine stationäre Pflegeeinrichtung oder gar, wenn akut z.B. ein Zahn eines bettlägerigen Patienten zu Hause abgebrochen ist – es gibt viele Situationen, die eine strukturierte Datenerfassung über entsprechende Formulare erfordern. Umgekehrt können gute Informationsmaterialien (Flyer) hilfreich sein, Gespräche mit Betroffenen selbst bzw. ihrem Unterstützungsumfeld zielorientiert zu führen und Missverständnisse zu vermeiden. Die von der LZK-BW über die Jahre entwickelten und stets weiter optimierten Formulare zeichnen sich dadurch aus, immer nur die zum jeweiligen Zeitpunkt zahnärztlich relevanten Daten abzufragen. Die meisten Info Flyer aus Baden-Württemberg werden vom Informationszentrum Zahn- und Mundgesundheit (izzbw.de, ebenfalls eine Einrichtung der Zahnärzteschaft in Baden-Württemberg) in Kooperation mit der LZK-BW gestaltet (Abb. 4). Ein Qualitätsmerkmal der Flyer sowie aller Formulare ist, dass diese stetig überarbeitet und an gesetzliche Änderungen bzw. Neuerungen angepasst werden. Darüber hinaus sind auf der Homepage der LZK-BW viele weitere hilfreiche Informationsmaterialien verlinkt. Die konkreten Anwendungsfälle der Info-Flyer und Formulare werden im zweiten Teil dieser Artikelserie nochmals ausführlicher beschrieben.
LudwigPolypharmazie: Übersicht geriatrischer Erkrankungen und Therapieregime
Für Medikamente zur Blutverdünnung oder für Antiresorptiva sind wir in der Zahnarztpraxis gut sensibilisiert. Ältere und vor allem gebrechliche Menschen nehmen häufig aber viele weitere Medikamente ein (über den Mund, über Infusionen, als Zäpfchen, in Form von Cremes usw.). Bei Einnahme von fünf oder mehr Medikamenten spricht man von Polypharmazie. Unerwünschte Arzneimittelwirkungen (UAW) bzw. Nebenwirkungen und Interaktionen bzw. Wechselwirkungen sind dann nur noch schwer zu überblicken oder vorherzusehen. Trotzdem macht es Sinn, aktuelle Therapieregime, Wirkstoffe und Handelsnamen von Medikamenten für typische geriatrische Erkrankungen zu kennen. Dazu hat die LZK-BW zusammen mit der Geriaterin Dr. Sigrid Ege eine entsprechende Übersicht zusammengestellt. In der Liste sind relevante zahnärztliche Symptome, Nebenwirkungen und Wechselwirkungen aufgeführt. Abschließend werden typische, durch Zahnärzte angewendete Wirkstoffe (Anästhetika, Analgetika, Antibiotika, Sedativa) mit Dosisempfehlungen, Pharmakokinetik sowie Pharmakodynamik, UAWs, Interaktionen und Kontraindikationen aufgeführt. Neben dieser Liste sind auf der Homepage der LZK-BW verschiedene Tools u.a. zum Wechselwirkungscheck oder zur Dosisanpassung von Medikamenten bei eingeschränkter Nierenfunktion und verschiedene Listen potenziell inadäquater Medikation (PIM-Listen: Priscus, Forta) verlinkt.
Hinweise:
- Ibuprofen als Schmerzmittel belastet nicht nur die Magenschleimhaut, sondern kann auch – vor allem in Kombination mit Blutdruckmedikamenten und Diuretika – zu dauerhaften Nierenschäden führen („Tripple Whammy“). Im Alter und bei Gebrechlichkeit ist Paracetamol das Schmerzmittel der Wahl.
- Bei der Anästhesie sollte Adrenalin als Vasokonstringens – wenn überhaupt – niedrig konzentriert eingesetzt werden.
- Antidepressiva aus der weit verbreiteten Gruppe der Serotonin-, bzw. Noradrenalin-Wiederaufnahme-Hemmer (SSRI, SNRI, SSNRI: z. B. [Es-]Citalopram, Venlafaxin) verstärken die Wirkung von Blutverdünnern.
- Als Antibiotikum sollte Clindamycin grundsätzlich nur das Mittel der zweiten Wahl sein.
- Der Bundeseinheitliche Medikationsplan ist seit Oktober 2016 für gesetzlich versicherte Patienten vorgeschrieben, wenn diese mindestes drei oder mehr systemisch wirksame, rezeptpflichtige Medikamente über einen Zeitraum von mindestens 28 Tagen verschrieben bekommen. Das heißt andererseits, dass viele Medikamente wie z.B. Hausmittel, Over-the-Counter-Produkte, das zeitlich begrenzte Antibiotikum oder die Kopfwehtablette „zwischendurch“ nicht aufgeführt sind. Der Plan allein gibt also nicht zwingend ein vollständiges Bild (Abb. 5).
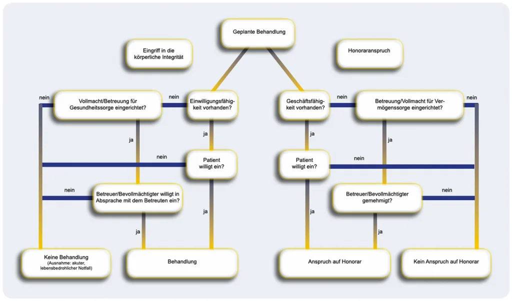
Rechtliche Aspekte: Einwilligungs- und Geschäftsfähigkeit
Während wir in der zahnärztlichen Behandlung von Kindern selbstverständlich die Eltern in die Entscheidungen mit einbeziehen, sind uns im Zusammenhang mit erwachsenen Menschen die Begriffe Einwilligungs- und Geschäftsfähigkeit, Betreuungs- oder Vorsorgevollmacht, Betreuungs- oder Patientenverfügung im Detail nicht unbedingt klar (Abb. 6). Deshalb haben Juristen der Landeszahnärztekammer zusammen mit Zahnärzten und ihren Teams einen laienverständlichen Leitfaden für die Praxis formuliert. Darin werden, neben diesen Begriffen, die für uns relevanten Aufgabenkreise (Gesundheitssorge und Vermögenssorge) erläutert und zudem wichtige Informationen zum Patientenrechtegesetz gegeben.
Hinweise:
- Ein zahnärztlicher Schmerzfall – solange die Vitalfunktionen nicht akut bedroht sind – stellt im juristischen Sinne keinen Notfall dar und rechtfertigt deshalb nicht, eine Handlung (auch nicht die Gabe eines Medikamentes) ohne Einwilligung des Patienten bzw. seiner rechtlichen Vertretung durchzuführen.
- Selbst bei Vorliegen einer Betreuung oder Vollmacht gilt es, den Wunsch bzw. den mutmaßlichen Willen des betroffenen Menschen zu berücksichtigen. Dies kann wiederholte Kontakte (zirkuläre Visite) rechtfertigen bzw. notwendig machen.
- Jede Aufklärung hat persönlich zu erfolgen – ausschließlich schriftlich genügt nicht. Je höher die Risiken eines zahnärztlichen Eingriffes sind, umso mehr ist darauf zu achten, dass die Aufklärung im direkten Gespräch von Angesicht zu Angesicht erfolgt.
Abrechnung: Leistungen, Synopse und Kommentierungen
Der Gesetzgeber hat seit 2013 für Zahnärzte z.B. über entsprechende Zuschlagpositionen erste Anreize geschaffen, bei Menschen mit bewilligtem Pflegegrad Hausbesuche durchzuführen. Zudem werden seit einigen Jahren präventionsorientierte Leistungen (Mundgesundheitsstatus, individueller Mundgesundheitsplan sowie Mundgesundheitsaufklärung) und indizierte Parodontitisbehandlungen für gesetzlich versicherte Menschen mit Pflegegrad von den Krankenassen übernommen (§22a, SGB V). Besuchszuschläge sowie die Leistungen nach §22a, SGB V sind bis heute außerhalb vom Honorarvolumen abrechenbar (budgetfrei). In einer Synopse der LZK-BW sind, mit Ausnahme der verschiedenen parodontalen Behandlungsstrecken, alle Abrechnungspositionen, die im Rahmen der zahnärztlichen Betreuung von Menschen mit Unterstützungsbedarf zum Tragen kommen, aufgeführt: Besuchspositionen in den verschiedenen Settings (Häuslichkeit und Pflegeeinrichtung mit und ohne Kooperationsvertrag), präventionsorientierte Leistungen Mundgesundheitsstatus, -plan und -aufklärung und auch die telemedizinischen Leistungen Videosprechstunde, Videofallkonferenz sowie Technikzuschlag. Darüber hinaus stehen auf der Homepage Auszüge aus DER Kommentar Liebold/Raff/Wissing zum kostenfreien Download zur Verfügung (Abb. 7).
Fazit
Die zahnärztliche Betreuung von Menschen mit pflegerischem Unterstützungsbedarf erfordert besondere Kenntnisse und Kompetenzen. Die Landeszahnärztekammer Baden-Württemberg hat eine umfassende Sammlung hilfreicher und wichtiger Instrumente für den Praxisalltag entwickelt und kostenfrei auf ihrer Homepage eingestellt.
Im zweiten Teil dieser Artikelserie stehen die Anwendung und Umsetzung sowohl in der Praxis als auch im Rahmen der aufsuchenden Betreuung (Hausbesuch und Kooperationsvertrag) im Mittelpunkt. Zudem werden der Expertenstandard zur Förderung der Mundgesundheit in der Pflege, Informations-, Beratungs- und Schulungsmaterialien sowie weitere Fortbildungsangebote für das gesamte Praxisteam erläutert.
Hinweise:
- Während die Erhebung des Mundgesundheitsstatus zahnärztliche Kompetenz erfordert, kann die Mundgesundheitsaufklärung mit Vermittlung der Ergebnisse des individuellen Mundgesundheitsplanes sowie die ggf. notwendige Demonstration und praktische Anleitung bzw. Unterweisung delegiert werden, wobei die unmittelbare Eingriffsmöglichkeit gewährt sein muss [15]. Die Leistungen können je Kalenderhalbjahr einmal abgerechnet werden.
- Die GOÄ 4 entspricht den Leistungen nach den BEMA-Nummern 174a/b. Die Leistung kann mit Hinweis z.B. auf eingeschränkte Kooperationsfähigkeit gesteigert und im Bedarfsfall sogar je Behandlungsfall (= 1 Monat) abgerechnet werden.
Entdecke CME Artikel











Keine Kommentare.